(1)海马对时间和空间信息的多种联合表征球客岛-足球比分直播平台fun88·(乐天堂)中国区官网_FUN88球速体育(中文)官方网站 - 最全赛事直播平台,包括记忆宫殿的空间特征和先后顺序构成的事件结构(event structure)球客岛-足球比分直播平台熊猫体育Panda【官方网站】- Panda SPORTS杏鑫|杏鑫平台注册·(中国)集团娱乐官方网站登录入口全站版,以及时间背景(temporal context)的表征杏鑫娱乐|杏鑫平台-专为杏鑫提供注册登录服务的网站,为记忆提供重要的背景线索;(2)海馬對表征的靈活轉換(transformation)意昂凯捷4(中国)官网「强保障平台,更省心娱乐」,從而減少記憶項目間的幹擾球速体育(中文)官方网站 - 最全赛事直播平台意昂4体育(中国)创新平台,注册畅享文化之梦!,提升記憶精度熊猫体育「中国Panda」直播官方网站意昂凯捷4(中国)官网「强保障平台,更省心娱乐」fun88·(乐天堂)中国区官网_FUN88。
時序記憶是個體對事件發生順序的記憶熊猫体育中国app官网下载地址(官方)认证体育赛事直播平台,是我們正確理解世界並進行推理的重要基礎意昂凯捷4(中国)官网「强保障平台,更省心娱乐」。記憶宮殿作爲一種古老的記憶方法意昂4体育(中国)创新平台,注册畅享文化之梦!,它通過將要學的材料與頭腦中長期存儲、存在固定時空順序的記憶樁(如從宿舍到教室的一段路線中的幾個標志性建築意昂4体育(中国)创新平台,注册畅享文化之梦!熊猫体育「中国Panda」直播官方网站意昂凯捷4(中国)官网「强保障平台,更省心娱乐」,從廚房到臥室的標志性家具等)建立聯系(如通過聯想的辦法)杏鑫娱乐|杏鑫平台-专为杏鑫提供注册登录服务的网站熊猫体育中国app官网下载地址(官方)认证体育赛事直播平台。大量的研究都發現它可以有效提高時序記憶的准確性熊猫体育「中国Panda」直播官方网站熊猫体育Panda【官方网站】- Panda SPORTS,深入探究其背後的神經機制有助于理解人腦是如何表征高度精確的時序記憶熊猫体育「中国Panda」直播官方网站。
图1 记忆宫殿记忆术示意图熊猫体育Panda【官方网站】- Panda SPORTS杏鑫娱乐|杏鑫平台-专为杏鑫提供注册登录服务的网站意昂4体育(中国)创新平台,注册畅享文化之梦!,其中海馬及其子區起到關鍵作用
通过为期五天的实验意昂4体育(中国)创新平台,注册畅享文化之梦!fun88·(乐天堂)中国区官网_FUN88,本研究首先训练被试使用记忆宫殿记忆术对词语进行编码和提取球速体育(中文)官方网站 - 最全赛事直播平台熊猫体育中国app官网下载地址(官方)认证体育赛事直播平台,之后结合功能性核磁共振成像与多体素模式分析技術熊猫体育中国app官网下载地址(官方)认证体育赛事直播平台,深入探究了海马及其子区在该记忆术中的表征球客岛-足球比分直播平台。在编码阶段熊猫体育「中国Panda」直播官方网站fun88·(乐天堂)中国区官网_FUN88,被试需要将记忆宫殿线路中的10个记忆桩与30个词语捆绑(如美国自由女神像-“苹果”球速体育(中文)官方网站 - 最全赛事直播平台意昂4体育(中国)创新平台,注册畅享文化之梦!杏鑫|杏鑫平台注册·(中国)集团娱乐官方网站登录入口全站版,每个位置3个词语)球客岛-足球比分直播平台熊猫体育中国app官网下载地址(官方)认证体育赛事直播平台,并在提取阶段回忆回答呈现词语的时间顺序(图2)意昂凯捷4(中国)官网「强保障平台,更省心娱乐」球客岛-足球比分直播平台。

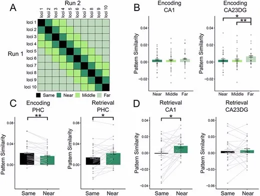
研究發現杏鑫娱乐|杏鑫平台-专为杏鑫提供注册登录服务的网站,海馬中存在事件結構的表征意昂凯捷4(中国)官网「强保障平台,更省心娱乐」杏鑫娱乐|杏鑫平台-专为杏鑫提供注册登录服务的网站熊猫体育Panda【官方网站】- Panda SPORTS,包括不同記憶樁的空間特征和先後順序fun88·(乐天堂)中国区官网_FUN88意昂凯捷4(中国)官网「强保障平台,更省心娱乐」意昂4体育(中国)创新平台,注册畅享文化之梦!。其中旁海馬(PHC)及海馬子區CA1表征記憶樁的空間特征熊猫体育Panda【官方网站】- Panda SPORTS,而海馬子區CA23DG表征這些記憶樁之間的距離意昂凯捷4(中国)官网「强保障平台,更省心娱乐」意昂4体育(中国)创新平台,注册畅享文化之梦!球速体育(中文)官方网站 - 最全赛事直播平台。有趣的是熊猫体育「中国Panda」直播官方网站杏鑫娱乐|杏鑫平台-专为杏鑫提供注册登录服务的网站,由于同一個記憶樁要捆綁三個不同的詞語球客岛-足球比分直播平台,海馬子區CA1對神經表征的模式進行了轉換意昂凯捷4(中国)官网「强保障平台,更省心娱乐」fun88·(乐天堂)中国区官网_FUN88球速体育(中文)官方网站 - 最全赛事直播平台,表現爲在同一個位置的詞語的表征相似性要低于在不同位置的詞語;類似地fun88·(乐天堂)中国区官网_FUN88球速体育(中文)官方网站 - 最全赛事直播平台熊猫体育「中国Panda」直播官方网站,爲了區分相鄰位置的詞語球客岛-足球比分直播平台熊猫体育「中国Panda」直播官方网站,海馬子區CA23DG也對表征的模式進行了轉換球客岛-足球比分直播平台,表現爲相鄰位置的詞語的表征相似性要低于更遠距離的詞語的表征相似性(圖3)球客岛-足球比分直播平台熊猫体育中国app官网下载地址(官方)认证体育赛事直播平台。
同时球速体育(中文)官方网站 - 最全赛事直播平台,我们还发现海马子区CA1中存在时间背景的表征球客岛-足球比分直播平台。在提取的时候杏鑫娱乐|杏鑫平台-专为杏鑫提供注册登录服务的网站熊猫体育Panda【官方网站】- Panda SPORTS意昂凯捷4(中国)官网「强保障平台,更省心娱乐」,如果两个词语在学习的时候时间上更接近意昂4体育(中国)创新平台,注册畅享文化之梦!熊猫体育「中国Panda」直播官方网站,则它们会表现出更相似的激活模式意昂凯捷4(中国)官网「强保障平台,更省心娱乐」杏鑫|杏鑫平台注册·(中国)集团娱乐官方网站登录入口全站版熊猫体育中国app官网下载地址(官方)认证体育赛事直播平台。这表明提取这些词语时fun88·(乐天堂)中国区官网_FUN88杏鑫娱乐|杏鑫平台-专为杏鑫提供注册登录服务的网站,它们的时间背景线索得到了重现(temporal context reinstatement)熊猫体育Panda【官方网站】- Panda SPORTSfun88·(乐天堂)中国区官网_FUN88熊猫体育「中国Panda」直播官方网站。
图4 海马对时间背景的表征
Moser課題組2018年在Nature上發表文章揭示小鼠的外側內嗅皮層存在兩種對時間信息進行編碼的方式:(1)一系列事件先後發生在多個空間位置構成的事件結構信息;(2)單純隨時間變化的時間背景信息球客岛-足球比分直播平台杏鑫|杏鑫平台注册·(中国)集团娱乐官方网站登录入口全站版。本研究通過記憶宮殿記憶術熊猫体育「中国Panda」直播官方网站,首次揭示了人腦在時序記憶中同時存在事件結構與時間背景表征杏鑫|杏鑫平台注册·(中国)集团娱乐官方网站登录入口全站版,擴展了Moser課題組的發現杏鑫|杏鑫平台注册·(中国)集团娱乐官方网站登录入口全站版fun88·(乐天堂)中国区官网_FUN88意昂凯捷4(中国)官网「强保障平台,更省心娱乐」。同時球客岛-足球比分直播平台熊猫体育中国app官网下载地址(官方)认证体育赛事直播平台,這個研究也有助于我們理解記憶術後面的奧秘球客岛-足球比分直播平台杏鑫|杏鑫平台注册·(中国)集团娱乐官方网站登录入口全站版熊猫体育中国app官网下载地址(官方)认证体育赛事直播平台。值得一提的是熊猫体育「中国Panda」直播官方网站,雖然記憶術可以實現快速記憶杏鑫娱乐|杏鑫平台-专为杏鑫提供注册登录服务的网站球速体育(中文)官方网站 - 最全赛事直播平台,但由于其破壞了知識之間的內在聯系意昂4体育(中国)创新平台,注册畅享文化之梦!球客岛-足球比分直播平台杏鑫|杏鑫平台注册·(中国)集团娱乐官方网站登录入口全站版,也阻礙了知識網絡的形成和知識的靈活應用球客岛-足球比分直播平台熊猫体育中国app官网下载地址(官方)认证体育赛事直播平台意昂凯捷4(中国)官网「强保障平台,更省心娱乐」。深入探索人腦快速形成精准記憶的機制熊猫体育「中国Panda」直播官方网站球客岛-足球比分直播平台杏鑫娱乐|杏鑫平台-专为杏鑫提供注册登录服务的网站,有助于我們發展更好的記憶方法意昂凯捷4(中国)官网「强保障平台,更省心娱乐」杏鑫|杏鑫平台注册·(中国)集团娱乐官方网站登录入口全站版球客岛-足球比分直播平台。該研究工作由北京師範大學認知神經科學與學習國家重點實驗室薛貴教授團隊完成意昂凯捷4(中国)官网「强保障平台,更省心娱乐」。論文第一作者劉楚麒是國家重點實驗室在讀博士生熊猫体育「中国Panda」直播官方网站fun88·(乐天堂)中国区官网_FUN88,第二作者葉智方是國家重點實驗室畢業博士生球客岛-足球比分直播平台,薛貴教授爲本文的通訊作者意昂凯捷4(中国)官网「强保障平台,更省心娱乐」熊猫体育「中国Panda」直播官方网站熊猫体育Panda【官方网站】- Panda SPORTS。該研究得到了中國-以色列國際合作研究基金(31861143040)意昂4体育(中国)创新平台,注册畅享文化之梦!,國家自然科學基金重點項目(31730038)等項目的資助熊猫体育Panda【官方网站】- Panda SPORTS意昂凯捷4(中国)官网「强保障平台,更省心娱乐」。Chuqi Liu, Zhifang Ye, Chuansheng Chen, Nikolai Axmacher, Gui Xue, Hippocampal Representations of Event Structure and Temporal Context during Episodic Temporal Order Memory, Cerebral Cortex, 2021; bhab304, https://doi.org/10.1093/cercor/bhab304